手机注册
邮箱注册
手机号
获取验证码
密码
验证码
下一步
你的昵称
Email
公司/个人名称
注册
修改密码(手机验证)
修改密码(邮箱验证)
手机号
获取验证码
密码
验证码
登录
修改
登录
手机号/邮箱
密码
忘记密码?
登录
注册
登录
中
English
Français
了解我们
管理层致辞
我们的团队
我们的荣誉
版权商标
学术解决方案
文献检索
医学编辑
学术发表
培训会务
多语言解决方案
生命科学
知识产权
口译
软件本地化
多媒体服务
网络多语言化
全球化支持
品牌管理
战略咨询
法规咨询
新闻资讯
下载中心
法规数据库
联系我们
联系我们
加入我们
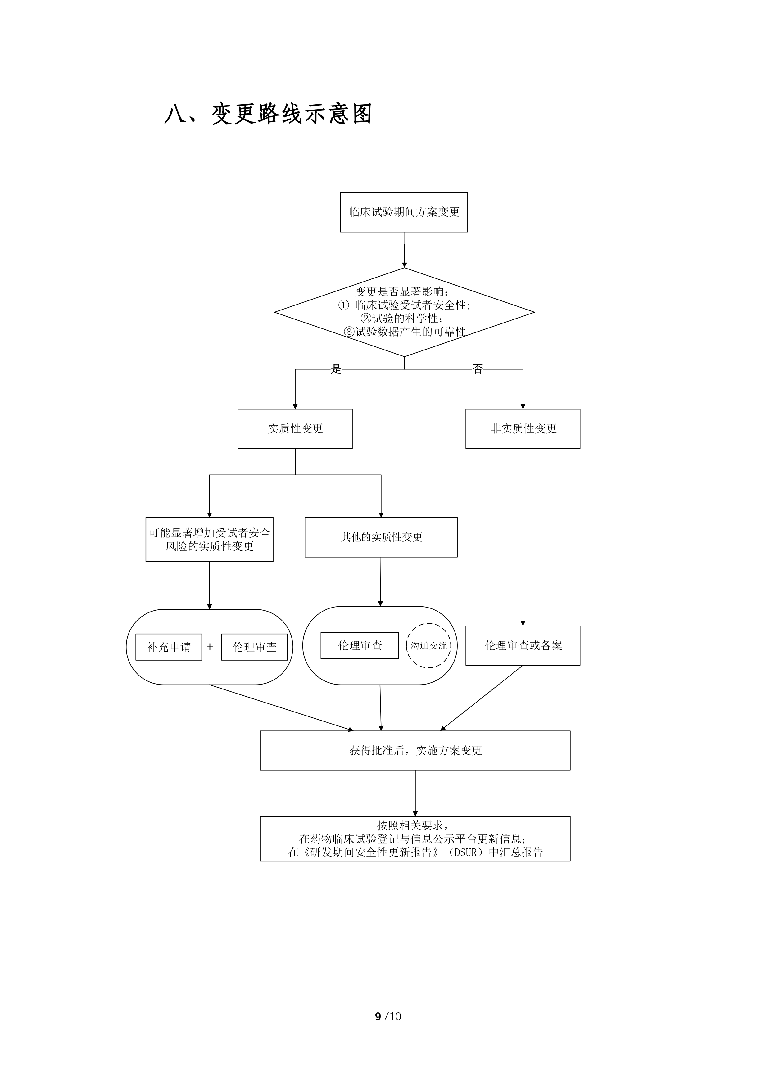
药品注册变更申请丨临床试验期间方案变更的重点及新方案递交要求
上一页
返回
下一页
Copyright © 2019 All Rights Reserved.沪ICP备19029282号-1